Syava Опубликовано 21 августа, 2019 Поделиться Опубликовано 21 августа, 2019 Надо смотреть безщеточные DC моторы. Они эффективнее и мощнее. Но ими дороже управлять)) Ссылка на комментарий
TOPMO3 Опубликовано 21 августа, 2019 Поделиться Опубликовано 21 августа, 2019 Я не нашёл bldc сильно дешевле, чем pmsm, а последние по технической части получше будут Ссылка на комментарий
Sieben Опубликовано 28 августа, 2019 Поделиться Опубликовано 28 августа, 2019 https://www.xsimulator.net/community/threads/treamill-motor-beld-drive-dc-osw.13744/#post-183926 Вроде как, движки от беговых дорожек. Treadmill motor. 1 Ссылка на комментарий
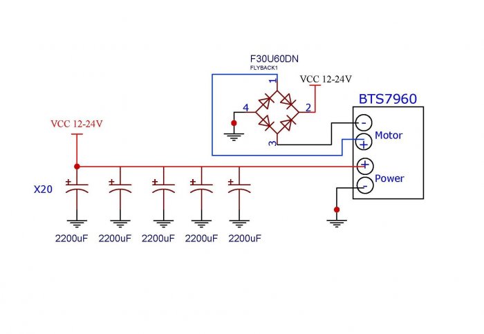
djors Опубликовано 29 сентября, 2019 Поделиться Опубликовано 29 сентября, 2019 Как подключить конденсаторы? Это того стоит? https://s.click.aliexpress.com/e/kCcGcyJQ Ссылка на комментарий
Sieben Опубликовано 29 сентября, 2019 Поделиться Опубликовано 29 сентября, 2019 @djors нет. Это супер кап, на 2.7. вольта....... Ссылка на комментарий
djors Опубликовано 30 сентября, 2019 Поделиться Опубликовано 30 сентября, 2019 но установленный на этой плите будет достигнут 16v 6F Это не стоило бы того? Ссылка на комментарий
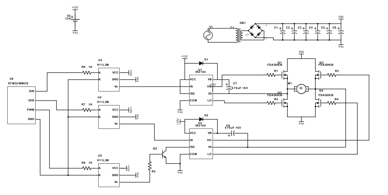
Buxou Опубликовано 30 сентября, 2019 Поделиться Опубликовано 30 сентября, 2019 Назрел вопрос, из темы по ссылке выше. Мотор от беговой дорожки, 180 вольт но на схеме я нигде не вижу 180 вольт, или я не туда смотрю? Ссылка на комментарий
Sieben Опубликовано 30 сентября, 2019 Поделиться Опубликовано 30 сентября, 2019 @Buxou 120/150 вольт на выходе БП там. Ссылка на комментарий
Buxou Опубликовано 30 сентября, 2019 Поделиться Опубликовано 30 сентября, 2019 @Sieben Видел, да, но куда они приходят? На контакты Vdd и Vss или как их там...? Ссылка на комментарий
Sieben Опубликовано 30 сентября, 2019 Поделиться Опубликовано 30 сентября, 2019 Vdd(+), vss(-). 1 Ссылка на комментарий
lavletyoung Опубликовано 29 октября, 2019 Поделиться Опубликовано 29 октября, 2019 Подскажите, как вы параллелите между собой бтски? У меня есть смутные сомнения на этот счёт. Через резисторы их соединяете? Или вот просто так между собой? Ссылка на комментарий
lavletyoung Опубликовано 29 ноября, 2019 Поделиться Опубликовано 29 ноября, 2019 На данный момент всё выглядит следующим образом. Закончить с тестами и оформлением не хватает времени. По конфигурации: - генератор г108г -2 бтс в параллель на гаг523(покупал по ссылкам из других тем, однако пришли всё равно гаги....) - омроновский энкодер - Ардуино Леонардо - БП от ПК на 750Вт(его не хватает, ток в пике достигает 50А и БП отрубается. Да там написано 25А на линию, но это полнейшая чепухня. С другой стороны у меня на каждый бтс идёт по 2 линии и почему бп не держит ток в 25А на каждый из бтсов у меня большой вопрос. Каких-то перенапряжений обратных быть не может, так как стоят бтсы. От перекоса по фазам вешал резюки на 5В. В итоге похоже просто перебор тока для БП.) Движок на активных обмотках возбуждения. В целом я пока не понимаю что да как и как подстраивать всё для корректной работы. Он слишком сильно себя бросает по сторонам и тупо не успевает затормозить. График в тесте fcm просто треш. Ссылка на комментарий
Sieben Опубликовано 29 ноября, 2019 Поделиться Опубликовано 29 ноября, 2019 (изменено) Цитата БП от ПК на 750Вт. ток в пике достигает 50А и БП отрубается. Говорили уже 300 раз как решается. Изменено 29 ноября, 2019 пользователем Sieben Ссылка на комментарий
lavletyoung Опубликовано 29 ноября, 2019 Поделиться Опубликовано 29 ноября, 2019 5 часов назад, Sieben сказал: Говорили уже 300 раз как решается. Установкой конденсаторов, да. Я видел. Ссылка на комментарий
Sieben Опубликовано 29 ноября, 2019 Поделиться Опубликовано 29 ноября, 2019 @lavletyoung Сделай вот такую ерунду. Представляется что и GAGи 523 можно победить, если будут и диоды вместе с кондёрами, т.е. то как и положено. Одних кондёров, и одного на примере итальянцев которым хватает одного от сабвуфера, по несколько Фарад, тоже может быть не достаточно, и на то есть основания. Ссылка на комментарий
Barsikus Опубликовано 30 января, 2020 Поделиться Опубликовано 30 января, 2020 Lego DD :) Средний мотор (300 rpm) Крутящий момент не очень понятен. Оптический сенсор. 3 1 Ссылка на комментарий
Sieben Опубликовано 4 марта, 2020 Поделиться Опубликовано 4 марта, 2020 @Barsikus как такая portable база в игре? ) Должна быть шустрой) Ссылка на комментарий
IBets Опубликовано 1 сентября, 2020 Поделиться Опубликовано 1 сентября, 2020 Дополню трэд Ссылка на комментарий
HardTopRob Опубликовано 19 января, 2021 Поделиться Опубликовано 19 января, 2021 Здравствуйте, дорогие форумчане. Вынес себе весь мозг уже этой идеей. Подскажите, нужна простая схема Direct Drive с мощностью отдачи типа G25, список покупок и примерная инструкция, чем проще, тем лучше. Ссылка на комментарий
igoren174 Опубликовано 20 января, 2021 Поделиться Опубликовано 20 января, 2021 @HardTopRob так ты почитай форум внимательнее!) Эл. двигатель постоянного тока типа DYNAMO SLIVEN минимум PIK 8 Arduino Leonardo или плата на основе STM32 Драйвер управления двигателем BTS7960 Блок питания ( подбирается в зависимости от выбранного мотора) Потенциометры/или датчики холла для сборки педалей Подшипники, ремни и другая мелочь если ты будешь делать ФФБ на ремне/цепи Провода Паяльник Разъёмы собственно. Фантазия, чтобы это добро всё скомпоновать и красиво уложить Если я что то упустил, сорян) Ссылка на комментарий
Basma4 Опубликовано 22 января, 2021 Поделиться Опубликовано 22 января, 2021 (изменено) 20.01.2021 в 7:43 AM, igoren174 сказал: @HardTopRob так ты почитай форум внимательнее!) Эл. двигатель постоянного тока типа DYNAMO SLIVEN минимум PIK 8 8-ка никак не вписывается для ДД, слабоват слишком, только через ремень, так как максимальный момент на валу 0,60 Nm, а у 12шки в номинале раза 2,5 больше . Для ДД думаю хотя бы 1,2 Nm , ну это моё личное мнение. Изменено 22 января, 2021 пользователем Basma4 Ссылка на комментарий
igoren174 Опубликовано 23 января, 2021 Поделиться Опубликовано 23 января, 2021 12 часов назад, Basma4 сказал: 8-ка никак не вписывается для ДД, слабоват слишком, только через ремень, так как максимальный момент на валу 0,60 Nm, а у 12шки в номинале раза 2,5 больше . Для ДД думаю хотя бы 1,2 Nm , ну это моё личное мнение. @Basma4 Катаю уже месяца два на 8ке на прямом приводе. Мне сравнить не с чем, но ФФБ меня очень устраивает. Я не очень люблю борьбу с рулём. Возможно потом когда нибудь сделаю через ремень. Но сейчас у меня всё компактно уложено в базу от бывшего MOMO Racing))) Ссылка на комментарий
Basma4 Опубликовано 23 января, 2021 Поделиться Опубликовано 23 января, 2021 @igoren174 Ну , тогда вопросов нет , если всё устраивает... Конечно будет лучше чем Момо))) А прикинь какое удовольствие будет , когда реализуешь ременной привод хотя бы 1:3 , это я тебе как бывший владелец LDFGT и G27.... Ссылка на комментарий
Рекомендуемые сообщения