Top.Mail.Ru
Перейти к содержанию
Новости в мире симрейсинга
Новости

Народный DirectDrive на моторах постоянного тока V2


Рекомендуемые сообщения

@Sieben А моно еще вопрос. С выбором двигателей как-то туго . ничего не могу найти .Меня не особо интересует лютый фитбэк , выбывающий руль из рук. по большей части требуется возврат руля , и ограничение его поворота в крайних положениях . Так вот какого крутящего момента достаточно для того что бы реализовать упор руля в крайних положениях ?

Ссылка на комментарий

Всем здравствуйте,друзья!Вопрос-две бтски,на чипах гаг523,в параллель.Одна греется и уходит в защиту.А вторая совершенно холодная. .Может я как-то не так параллелю?И нагрузка распределяется неверно?Блок питания 24в 16а.У меня схема подключения как на картинке.

73b986dbd52cb6e657feba5f5e73f2b548413b76.jpeg

Ссылка на комментарий
23.05.2022 в 12:43 PM, Krotoffv сказал:

Подскажи, пожалуйста

Есть возможность туда подключить потенциометры? Крутилки типа трекшена, абс

Можно ли питать от 3.7 вольт?

 

потенциометры не знаю, но галетники без проблем, они и работают как кнопки. Вроде есть от 4 пинов до 16

 

image.png   image.thumb.png.b9f7c5863a70e1814ea8719d0edd5612.png

1 час назад, Mann0l сказал:

Всем здравствуйте,друзья!Вопрос-две бтски,на чипах гаг523,в параллель.Одна греется и уходит в защиту.А вторая совершенно холодная. .Может я как-то не так параллелю?И нагрузка распределяется неверно?Блок питания 24в 16а.У меня схема подключения как на картинке.

73b986dbd52cb6e657feba5f5e73f2b548413b76.jpeg

А зачем вообще на такой движок 2 бтса? одну которая не греется оставь и врубай не боясь 24в. если конечно используешь такой как на картинке движок...

Изменено пользователем Basma4
Ссылка на комментарий
7 часов назад, Basma4 сказал:

потенциометры не знаю, но галетники без проблем, они и работают как кнопки. Вроде есть от 4 пинов до 16

 

image.png   image.thumb.png.b9f7c5863a70e1814ea8719d0edd5612.png

А зачем вообще на такой движок 2 бтса? одну которая не греется оставь и врубай не боясь 24в. если конечно используешь такой как на картинке движок...

Не,движок у меня пик12/10-3.

Ссылка на комментарий

всем здравствуйте, требуется совет. Купил на авито pik 12-3/10-1, разобрал его, а у него 1 магнит отколовшийся, во сем остальном вроде все хорошо: ротор, обмотки целые, магниты приклеены хорошо, внутри он чистый. Подскажите стоит ли из за отколовшегося магнита переживать? Можно ли где то купить на замену?

ps. на ютубе натыкался на видео где магниты меняли на неодимовые, занимался ли кто нибудь таким и стоит ли так делать ?

 

Ссылка на комментарий
1 час назад, ToDi сказал:

всем здравствуйте, требуется совет. Купил на авито pik 12-3/10-1, разобрал его, а у него 1 магнит отколовшийся, во сем остальном вроде все хорошо: ротор, обмотки целые, магниты приклеены хорошо, внутри он чистый. Подскажите стоит ли из за отколовшегося магнита переживать? Можно ли где то купить на замену?

ps. на ютубе натыкался на видео где магниты меняли на неодимовые, занимался ли кто нибудь таким и стоит ли так делать ?

 

Если работает без нареканий, то можно забыть по сути. 

Ссылка на комментарий
28.05.2022 в 5:39 PM, AlexSSPlay сказал:

посетила мысль оставить редуктор от шуруповерта и тем самым облегчить себе жизнь и не пихать кучу шкивов в руль . что думаете по этому поводу ? мб кто-нибудь так уже делал ?

Собирал руль на шуруповёрте с 550 мотором. У меня очень долго валялся новый очень простенький шуруповёрт без "передач", только смена направления и настройка усилия.

Выдернул из него двигатель с редуктором, на вал вместо патрона закрепил руль и поехал. В АС вообще все замечательно, сопротивлялся он прилично от компьютерного БП (18А) правда периодически БП уходил в защиту. Вообщем полностью все устроило, кроме люфта 4 градуса и "ступенчатости" редуктора, это очень мешало и раздражало в ETS2.

После купил 1пи12 и когда попробовал его в деле, это вообще другая песня. 

Вывод: Если ни когда не пробовал что такое руль с обратной связью, то как вариант, при условии что редуктор легко вращается за вал, можно попробовать собрать и поездить. Но это чисто только в ознакомительных целях для затравки. На постоянку это решение так себе.

DD на шуруповёрте.jpg

Ссылка на комментарий

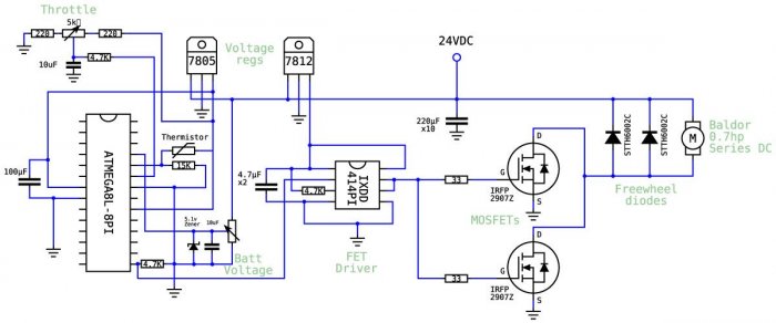
@Beg  Дима прошу помощи и совета так как ты в этом гуру. Произошла у меня беда с моим собранным DD рулем, вовремя теста "пружина" одна из двух BTS приказала долго жить (один чип пробило не выдержал диод то есть КЗ ) посоветуй пожалуйста чипы для BTS какие лучше впаять? На форуме советовали: и чипы BTN7960, также BTS7960, у тебя в видео стоят чипы BTN8982.

P.S. Драйверы BTS 7960 были куплены на алиэкспрессе. Блок питания стоял на 24В. В теории драйвер BTS должен был уйти в защиту, но этого не случилось.☹️

Ссылка на комментарий

@юра симер привет, приемлимо работали BTS7960, BTN почему то сильнее грелись у меня

так же советую произвести доработки:

немного практики, вот пример платы от Logitech G25 (силовая часть)

image.png.32bec0a93c24d80e3f6d9852a70b8eef.png

снизу 2 спаренных мосфета, которые собраны в H-мост

синим отмечены односторонние защитные диоды (супрессоры) которые стоят между GND и выходами на мотор

красным - двусторонний защитный диод паралельно мотору

 

зеленым: интересно что предусмотрено место под RC цепочку (скорей всего искрогосящая цепь) , но оно не собрано

розовым : место под установку защитных диодов с выходов мотора на + питания

 

резюме:

мосфеты(в том числе и в BTS) умирают не от тока, а от напряжения

в момент пропадания управляющего сигнала на контакт R/L_pwm верхнее плечо BTSки отключается и через некий промежуток времени (там порядка 2-3 мкс) вкллючается нижнее плечо, но ток по индуктивности (электрородвигатель) продолжает течь, причем индуктивность  значение тока пытается сохранить,  и в момент перекоммутации резко возрастает сопртивление цепи, а по закону ома U=I x R получаем резкий скачок напряжения, который и уносит в мир иной мосфеты

поэтому чтобы не размыкать индуктивность в воздух делают то что выше на картинке на примере G25

 

для БТС и больших токов (считай DD) советую обложиться супрессорами вот так:

image.thumb.png.bc1d8e8fda2ca56b91e67460053048ad.png

маркировки: 

черный 1.5KE24A (2шт)

красный 1.5KE24CA (1шт)

(либо аналоги)

в маркировке 24 - э то номинальное напряжение (зависит от блока питания)

Изменено пользователем Beg
Ссылка на комментарий

@Beg Дима, большое спасибо за разъяснения теперь понятно как Logitech решил эту проблему. И в качестве уточнения, что бы не наломать еще больше дров🙂. После того как я подсоединю супрессоры двигатель подключаем к клеммам BTS как обычно или к супрессорам? Также не понятно двусторонний защитный диод - это стабилитрон?

Ссылка на комментарий

@юра симер 

3 минуты назад, юра симер сказал:

двигатель подключаем к клеммам BTS как обычно или к супрессорам?

подключаем как обычно

3 минуты назад, юра симер сказал:

двусторонний защитный диод - это стабилитрон

нет

image.png.146f0c2cf4704237ceca5188bf71b64a.png

маркировки для примера я дал, можно поискать их (модели достаточно распространенные)

Изменено пользователем Beg
Ссылка на комментарий

Да не. Покажите плату управления мотором, где используются супрессоры, тормозные резисторы) для предотвращения hi voltage индуктивных скачков с моторов) 

G25 это всё таки лайтовая версия, и свои транзюки могут вытащить, образно говоря. Не такие там значения всего vs тот же MY1025. А красный, подойдёт опять же под G25ый, но не под злой мотор. 

Всё уже придумано и работает великолепно именно по назначению. Диоды обратной цепи/холостого хода. 

5d5274daab39a_CAPFLYBACKBTS.thumb.jpg.40e7f0dec650c7935bbb9dfbb5df8446.thumb.jpg.7bfe164781dba9179ae9edcd2a7687e4.jpg

С нормальным мотором, максимум с чем в этом плане поможет 1.5KE24A и подобные, это не вибить мосфет. Сработает в качестве предохранителя, не более. Потом под замену 1.5KE24A. Точно так же как это было с схемой из раннего на 1.5KE33A, с отключенными диодами холостого хода. И это на 12вольтах на мотор. Причём супрессор включается в  Drain/ Sours к мосфету по правилам. 

На схеме не указанно, но на каждый мосф было по два 1.5KE33A. В итоге половина из 6-ти в хламину. Транзюки на 40v целые. Не было бы супрессоров выбило бы irlb3034. При использование холостых, cупрессоры не нужны. В качестве только супер-пупер перебздуна о транзисторах. По опыту вообще можно не ставить если есть холостые.  

Schematic.thumb.jpg.8b7c37734f9f929890d82148b38490a7.jpg

Тоже самое и искрами, на том же реле которое в этой версии драйвера была. Без холостых диодов они естественно есть. Ну а так всё ровно. Огород из RC цепочек тоже мимо. 

С бтс на 24 вольт, всё таки можно скинуть до 12-14v. Судя по всему работает правило пропускной по току мосфов в зависимости от вольтажа, если греется. И да, нормальный БТС в этом случаи не выбивает а просто выключает.    

 В очередном резюме на это тему. Тут либо использовать холостого, либо hi voltage Мосфеты. (250-600v).  Но у них может быть не такой высокий ток по характеристикам. С БТС для доп меры, если не обязательной, холостые не помешают. 

Ссылка на комментарий
24 минуты назад, Sieben сказал:

Причём супрессор включается в  Drain/ Sours к мосфету по правилам

ну у меня так же и нарисовано

шунтируя выходы мотора на gnd это тоже самое что шунтировать нижние плечи моста между DS

24 минуты назад, Sieben сказал:

По опыту вообще можно не ставить если есть холостые.  

предлагаешь использовать обычный диодный мост?

логика я так полагая простая: если на моторе потенциал выше чем на блока питания - мотор сбрасывает напругу в блок

 

upd: все увидел что за диоды предлагаешь

схема с диодным мостом полностью эквивалентна установке 4х диодов на мосфеты

 image.png.bff3f6c661cff32ba6aa99ed87cd7141.png

 

Изменено пользователем Beg
Ссылка на комментарий

@Beg супрессора всё же больше похоже, как если включены как тут, но для диодов и если не предполагается смена полярностей мотора при этом.

circuit.thumb.jpg.1d120c4d878eee45317badb836619e2e.jpg

 Супрессор вешается на каждый мосфет для каждого D/S отдельно, которые в БТС внутри них самих. Не на уже общих выводах на мотор. В твоём варианте они перекрывают только нижний, верх остается без. И в любом случаи это лайт и не для этого они. 

bts.thumb.jpg.87650fa15db17bc9aa47bdb6e82775cf.jpg

 

36 минут назад, Beg сказал:

предлагаешь использовать обычный диодный мост?

логика я так полагая простая: если на моторе потенциал выше чем на блока питания - мотор сбрасывает напругу в блок

Это не обычный диодный мост. Обычный не поможет. Тут именно ультрабыстрые диоды холостого хода.

Запускал блок от компа по линии на 180W всего, и его не выбивало в любых условиях теста.  Они должны рассеивать и то что в блок прилетит, сюда по всему. Рассеивают всё что не нужно. 

 

Изменено пользователем Sieben
Ссылка на комментарий
38 минут назад, Sieben сказал:

не для этого они

я понял, ты двигаешь компонеты по схеме и у тебя все меняется

38 минут назад, Sieben сказал:

 Супрессор вешается на каждый мосфет для каждого D/S отдельно, которые в БТС внутри них самих. Не на уже общих выводах на мотор

image.thumb.png.8825fc1f35cfd1d8ca1e47302a28b624.png

а чо какая разница?

38 минут назад, Sieben сказал:

если не предполагается смена полярностей мотора при этом.

image.png.6826788f585a05599348f88302e17d84.png

тут диоды встают в "КЗ" если от мотора летит импульс обратной полярности

у меня эту роль выполняет двустороннй супрессор, с одним но

он врубается если напруга превышает номинал

Изменено пользователем Beg
Ссылка на комментарий

Дима, так супрессор это супрессор, даже если по 1,5кв в пике они из разряда этих 1.5KE24A, уже рассказал что с ними происходит. 

А заточенные  под это дело "холостяки" это "холостяки". 

Схема либо в диодном мосте, либо на каждый мосф отдельно, разницы то нет, но тут тогда как? Слегка не понятно. По што верхних обидел?)

bts2.thumb.jpg.6c1f8570fbe7884c6bbb7c9bcb699a84.jpg

 

Если работает оно то хорошо, но типы и очень злые моторы тягаяют без этого на парочке норм БТС без каких либо обвесов. Для директов на 12в. Так что просто мотор может себя не проявлять, если не расхренячил супрессора.  Соответсвенно норм бтс могут переварить, и супрессор для картинки. Но это норм бтс.

И если, говоришь вырубает. Значит что не так) Вот как раз верх может и уходить в защиту. 

Изменено пользователем Sieben
Ссылка на комментарий
23 часа назад, юра симер сказал:

собрать и снова попробовать тест "пружину". Блок питания стоял на 24В

Поставь 12-14 вольт. Он от нагрева вырубается, что скорее всего. Если БТС не тот самый БТС, он перегорает. Если даже ему облегчить учесть с защитой "холостыми". Это отдельная часть истории. Если они левые, то доп холостяки, могут решить проблему пробоя от скачков напряжения, с чем не справляется не оригинальный БТС. Если это его единственная проблема. 

Ставил 24v10A блок, нормальный БТС очень быстро уходит в защиту и нагревается моментально. Там был ещё слой термопасты, так он как на сковородке подзакипает. Информация по 12V для директов, ( и не только) это не с потолка взятые данные. 

  • Спасибо 1
Ссылка на комментарий

Доброго времени суток, господа. Решил и я таки собрать Народный ДД. Попался мне вот такой двигатель DC motor TS3053 T87   

Как думаете, может подойти для наших задач?

Изменено пользователем reorend
Ссылка на комментарий

@Sieben  Подскажи пожалуйста как определить качественные оригинальные чипы от поделки и какие лучше впаять в место сгоревших чипов? Стоит ли покупать на алиэкспрессе чипы BTS или BTN. Китайцы пишут что это оригинал стоит ли им доверять?

Ссылка на комментарий

@юра симер , Юра, я конечно не Сибен , но отвечу... На Али покупаешь на свой страх и риск, потому что давно уже эти оригинальные микросхемы дорого стоят и якобы в дефиците. Все мы покупаем с Али, норм, есть конечно браки, но они очень редки... И тем более BTS/BTN 7960 давно сняты с производства.

Вот цена на оригинальные чипы, есть желание купить оригиналы? так вперёд ! ))) 
 

8982ta.jpg

Ссылка на комментарий
×
×
  • Создать...