Top.Mail.Ru
Перейти к содержанию
Новости в мире симрейсинга
Новости

Рекомендуемые сообщения

3 минуты назад, Kein Engel Zlat сказал:

Да, конечно

Ну так попробуй, в чём дело?) Скутерные вырубают в защиту бтс например, если выше 12v питание с одним. Только всё сначала соедини хорошо. потом включай блок. Если поможет. 

Изменено пользователем Sieben
Ссылка на комментарий
10 часов назад, Sieben сказал:

Судя по фото например не подключённый мотор с бп к драйверу))  Открутить радиатор от драйвера. Там может быть кз между чипами через него. Нужно их либо через термопасту или силиконовые прокладки. Первое лучше. А так много чё может быть если честно. Включая не верное подключение итд итп. Предполагая что STM32 и MMOS уже настроен.

Юмор принят ) а так  фото был для внимания, всё выше описанное про термопасту там всё норм, менял сразу как посылка(bts7960) пришла. Перед тем как включать в сеть я всё перепроверял, всё таки грешу на бракованный бтс... буду искать дальше, но на всякий случай заказал ещё один... проверял драйвер на трёх моторах(775) , ни одна не заработала, хотя они от бп работают норм...

Ссылка на комментарий
17 минут назад, Basma4 сказал:

Юмор принят ) а так  фото был для внимания, всё выше описанное про термопасту там всё норм, менял сразу как посылка(bts7960) пришла. Перед тем как включать в сеть я всё перепроверял, всё таки грешу на бракованный бтс... буду искать дальше, но на всякий случай заказал ещё один... проверял драйвер на трёх моторах(775) , ни одна не заработала, хотя они от бп работают норм...

да это тогда интересно. С пастой там понятное дело для охлаждения, но если слой тонкий,  что вполне возможно, может остаться короткое замыкание между ними всё равно. Тестером глянь площадки чипов с уже прикрученным радиатором, сейчас. Они не должны прозваниваться омметром между собой. Ну что бы этот вариант причины уже совсем выкинуть. Из-за этого совсем исправные бтс тоже не работают, пока это не сделать. 

  

 Если кому надо, о чём речь, то это в кружках красных. Вот между ними контакта быть не должно. Точно так же как радиатор не должен перемыкать и другие, со стороны где он прикручивается, которые он в силу особенностей конструкции этих чипов легко может сделать)

IMG-20200326-223010.jpg IMG-20200326-222941.jpg 

 

Ссылка на комментарий
25 минут назад, Sieben сказал:

 Тестером глянь площадки чипов с уже прикрученным радиатором, сейчас. Они не должны прозваниваться омметром между собой. Ну что бы этот вариант причины уже совсем выкинуть. Из-за этого совсем исправные бтс тоже не работают, пока это не сделать. 

  Если кому надо, о чём речь, то это в кружках красных. Вот между ними контакта быть не должно. Точно так же как радиатор не должен перемыкать и другие, со стороны где он прикручивается, которые он в силу особенностей конструкции этих чипов легко может сделать)

IMG-20200326-223010.jpg IMG-20200326-222941.jpg 

 

Проверил, не прозванивается... 

 

Изменено пользователем Basma4
Ссылка на комментарий

Значит, касательно информации по уходу в защиту одного БТС на вольтаже выше 12V, с моторами MY серий. 

Снизил частоту PWM до 2.8Khz. Max Force 40%. Выбрал самую низкую в MMOS.

Два последовательно соединённых блоков по 12 V. БТС нагревается сильнее, вернее нагрев становится заметным vs 12v.  

Но фокус со снижением Max Force даже ниже 20%, до этого на 16Khz и 24в не прокатывал, бтс выключало всё равно)  

Screen-Shot03007.jpg Screen-Shot03004.jpg Screen-Shot03005.jpg

 

 

 

Изменено пользователем Sieben
Ссылка на комментарий

У меня BTS с чипами 533 вырубался и с двумя 895 и с одним. а вот 633 2 мотора 895 тянет без труда, также танет и серво на 24в с обмоткой 0.6 ома, причем нагрева практически нет.

Ссылка на комментарий

@piradik5 ну от разных моторов, в их номиналах питания, естественно зависит тоже походу. 

Не сказал, что на сотне FFB и Spring Нормальная работа без вылетов. А так было, что только в десктопе спринг руль выкручиваешь, и она вырубалась быстро. Поднагревается бтска конечно. На 12шкее она вообще холодная. Ну а так на 16 khz 12v+ на одной БТС не вытащить MY моторы.

На сотке в MMOS не прогонял в игрухе. Решил глянуть, на настройке полностью линейного руля, как оно. Нормальненько так кстати) Ещё глянуть сколько Nm-ов там. Думаю в районе 3х будет. 

 

Вот, так что есть альтернатива с замуткой по частоте. Уж если надо, так надо кому-то вдруг)  :iracing: :grin:

Изменено пользователем Sieben
Ссылка на комментарий
20 часов назад, Sieben сказал:

Ну так попробуй, в чём дело?) Скутерные вырубают в защиту бтс например, если выше 12v питание с одним. Только всё сначала соедини хорошо. потом включай блок. Если поможет. 

Да боюсь спалить что-нибудь) а заказывать новые компоненты не представляется возможным из-за закрытия границ, а следовательно, либо с долгой доставкой, либо вообще с невозможностью доставки товаров из Китая. Ну ничего, рискну на днях. 

И возвращаясь к моему предыдущему вопросу месячной давности: при подключении кнопок к stm, на компе определяются только 14 кнопок, хотя отображается, что можно подключить до 32 кнопок. Пробовал выполнить подключение в виде матрицы 4х4, но в этом случае вообще кнопки не видит. Подключаю обычные тактовые кнопки с 4 ножками. Проясните подробно, пожалуйста, как подключить до 32 кнопок, если кому не сложно. Отдельный ButtonBox городить не хочется, хочу вынести кнопки на руль (примерно 10-12 кнопок) + примерно 10 кнопок использовать под 8-ми ступенчатую КПП. Если кто-то поделится такой информацией - буду очень благодарен. 

Ссылка на комментарий
В 25.12.2018 в 7:54 PM, Caravangoes сказал:

Тем временем готов проект рулевого колеса. Напомню, что это будет реплика одного из рулей-легенд: Nardi personal, который стоял в McLaren MP4/4 Айртона Сенны.

62ff1P6Bpyk.jpg

Алексей, а тем временем твою идею с рулём позаимствовали итальянцы , причём нагло...! 

В 26.03.2020 в 11:07 PM, Sieben сказал:

@Basma4

Это хорошо. Вернее не очень, т.к. тогда бы было проще...

согласен, что не очень хорошо, придётся шарики в голове хорошенько потрести( ... Посмотрим, новый драйвер(от другого продавца) в пути , надеюсь прчина будет всё таки в нём... или всё таки пойти купить нормальный мультиметр, проверить всё по новой...

Кстати, никому не нужен энкодер? Заказывал на али Omron E6B2-CWZ6C, а прислали E6B2-CWZ1X , причём 2 сразу!!! Похоже кому-то не повезло , ему отправили мой заказ, а мне его...  

Изменено пользователем Basma4
Ссылка на комментарий
В 27.03.2020 в 12:28 PM, Kein Engel Zlat сказал:

И возвращаясь к моему предыдущему вопросу месячной давности: при подключении кнопок к stm, на компе определяются только 14 кнопок, хотя отображается, что можно подключить до 32 кнопок. Пробовал выполнить подключение в виде матрицы 4х4, но в этом случае вообще кнопки не видит. Подключаю обычные тактовые кнопки с 4 ножками. Проясните подробно, пожалуйста, как подключить до 32 кнопок, если кому не сложно. Отдельный ButtonBox городить не хочется, хочу вынести кнопки на руль (примерно 10-12 кнопок) + примерно 10 кнопок использовать под 8-ми ступенчатую КПП. Если кто-то поделится такой информацией - буду очень благодарен. 

Я конечно понимаю твоё стремление, НО одного не могу понять -  как ты представляешь на руле 32 кнопки? Если на то пошло, можно разместить STS32F4VET6 и STM32F103C8T6 в одной базе, далее берёшь USB-HUB на 2 usb и выводишь одним проводом к ПК. И таким образом можно собрать хоть Thrustmaster T-GT PC

Thrustmaster T-GT PC.png

Или обратись к программистам которые специализируются на микроконтроллерах и перепрограммировать прошивку. Боюсь программисты возьмут за такое минимум 1500-2000 руб.! за меньшее не возьмутся... я прошёл это, когда не знал этот форум, хотел собрать button box  и обращался разным программистам, кто то говорит надо подумать, а кто-то просто не берётся. Потому что для них намного выгоднее сделать большой проект типа "Умный дом",  нежели тратить своё время за мелочью... 

Изменено пользователем Basma4
Ссылка на комментарий
36 минут назад, Basma4 сказал:

Я конечно понимаю твоё стремление, НО одного не могу понять -  как ты представляешь на руле 32 кнопки? Если на то пошло, можно разместить STS32F4VET6 и STM32F103C8T6 в одной базе, далее берёшь USB-HUB на 2 usb и выводишь одним проводом к ПК. И таким образом можно собрать хоть Thrustmaster T-GT PC

Thrustmaster T-GT PC.png

Или обратись к программистам которые специализируются на микроконтроллерах и перепрограммировать прошивку. Боюсь программисты возьмут за такое минимум 1500-2000 руб.! за меньшее не возьмутся... я прошёл это, когда не знал этот форум, хотел собрать button box  и обращался разным программистам, кто то говорит надо подумать, а кто-то просто не берётся. Потому что для них намного выгоднее сделать большой проект типа "Умный дом",  нежели тратить своё время за мелочью... 

Ну на руле не 32 кнопки, а +/- 10-12, остальные кнопки на КПП) Думаю прислушаюсь к твоему предложению, раз нет больше вариантов увеличения количества кнопок, и сделаю КПП отдельной платой) Тогда кнопок должно хватить) Одно неизвестно, будет ли работать через хаб, т.к. на сколько знаю, проекты на ардуино через хаб не работают) Но опять же буду пробовать)

Ссылка на комментарий
37 минут назад, Kein Engel Zlat сказал:

Ну на руле не 32 кнопки, а +/- 10-12, остальные кнопки на КПП) Думаю прислушаюсь к твоему предложению, раз нет больше вариантов увеличения количества кнопок, и сделаю КПП отдельной платой) Тогда кнопок должно хватить) Одно неизвестно, будет ли работать через хаб, т.к. на сколько знаю, проекты на ардуино через хаб не работают) Но опять же буду пробовать) 

о_О , я тебя понял :)  так у оригинала так и есть, кнопки на руле+лепестки+педали+КПП(G25/27) на этой плате! Дальше на MMOS в настройках добавишь. Только вот КПП от G25/27 на резисторах , не кнопки! 

111.jpg

вот ЗДЕСЬ подробно написано что и как.

Изменено пользователем Basma4
Ссылка на комментарий
1 час назад, Basma4 сказал:

о_О , я тебя понял :)  так у оригинала так и есть, кнопки на руле+лепестки+педали+КПП(G25/27) на этой плате! Дальше на MMOS в настройках добавишь. Только вот КПП от G25/27 на резисторах , не кнопки! 

111.jpg

вот ЗДЕСЬ подробно написано что и как.

Вот за это спасибо огромное) то что надо) правда у меня кпп тоже самопал, но это приколхозим как-нибудь) 

Ссылка на комментарий

Потрясающе! 

И видео завораживает. Звуки - песня :)
На базу еще не ставил?

 

PS Смотрел на "достаточно ограниченные ресурсы", и думал - всем бы такие ))

Изменено пользователем GranDoxin
Ссылка на комментарий

низкий поклон за труд и творчество !!! конечно всё прекрасно , когда всё под рукой!!! жаль у нас в городке станки ЧПУ только по мебели, и никто не разрешит металл обрабатывать...

  • Спасибо 1
Ссылка на комментарий

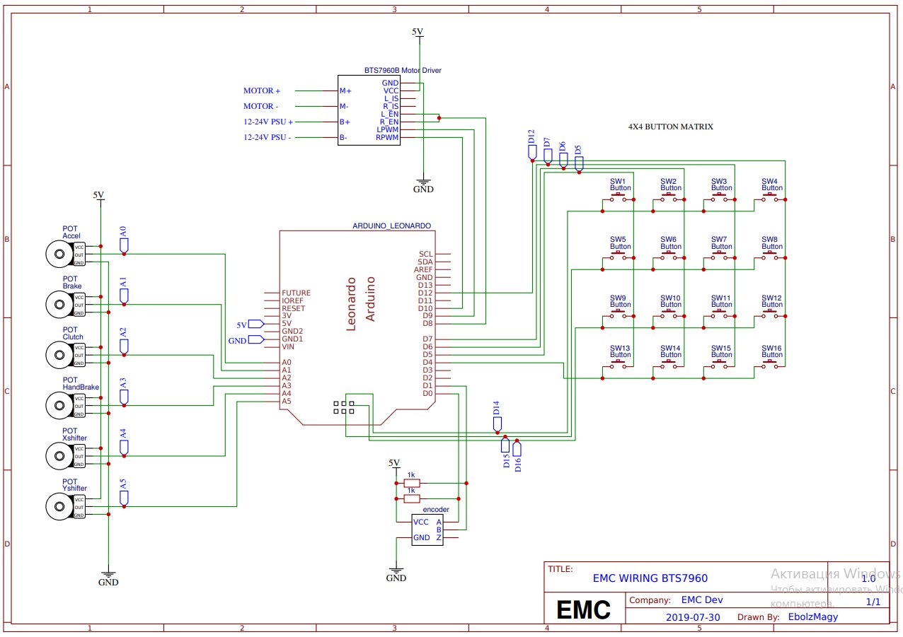
Что то нифига вообще не понимаю. Подключил "кнопочную матрицу" по схеме новой прошивки ЕМС кнопок 16, (подключено все верно проверил 5 раз). В итоге у меня работает только 4 кнопки и из них одна при включении одновременно включает все 4. Пытался коротить проводами по схеме кнопки, в таком случае вообще ардуино не реагирует. Какой то глюк прошивки или матрица только должна быть на 20кнопок и вариант (минус один ряд =16 кнопок) не подходит?

Ссылка на комментарий
8 часов назад, Volvox сказал:

Что то нифига вообще не понимаю. Подключил "кнопочную матрицу" по схеме новой прошивки ЕМС кнопок 16, (подключено все верно проверил 5 раз). В итоге у меня работает только 4 кнопки и из них одна при включении одновременно включает все 4. Пытался коротить проводами по схеме кнопки, в таком случае вообще ардуино не реагирует. Какой то глюк прошивки или матрица только должна быть на 20кнопок и вариант (минус один ряд =16 кнопок) не подходит?

У меня все заработало., я использовал только 8 кнопок для коробки (4 столбца и 2 ряда)

Ссылка на комментарий
В 03.04.2020 в 2:04 AM, Volvox сказал:

Что то нифига вообще не понимаю. Подключил "кнопочную матрицу" по схеме новой прошивки ЕМС кнопок 16, (подключено все верно проверил 5 раз). В итоге у меня работает только 4 кнопки и из них одна при включении одновременно включает все 4. Пытался коротить проводами по схеме кнопки, в таком случае вообще ардуино не реагирует. Какой то глюк прошивки или матрица только должна быть на 20кнопок и вариант (минус один ряд =16 кнопок) не подходит?

а можно по подробнее, что за кнопки, что за схема и тд и  тп.? если можно фотки.

Ссылка на комментарий
23 часа назад, Basma4 сказал:

а можно по подробнее, что за кнопки, что за схема и тд и  тп.? если можно фотки.

По новой схеме ЕМС. Кнопки тыщу раз пересмотрел, подпаяно все точно по схеме. Воткнул в ардуино вроде как тоже все по схеме, но нифига оно не хочет работать.

IMG-20200404-185424.jpg

button-Matrix.png

Ссылка на комментарий
55 минут назад, Volvox сказал:

По новой схеме ЕМС. Кнопки тыщу раз пересмотрел, подпаяно все точно по схеме. Воткнул в ардуино вроде как тоже все по схеме, но нифига оно не хочет работать.

IMG-20200404-185424.jpg

Привет, мне кажется , что ты мог допустить ошибку при пайке тумблеров, у меня тоже была такая шляпа) конечно у меня не с этой прошивкой были ошибки с моей стороны.  если можно сфотай с обратной стороны
я собирал матрицу с ЭТОЙ ветки. тоже всю голову сломал, и ругался на всех))) в первый раз вообще некоторые кнопки просто сжёг при пайке, и думал что прошивка кривая, а оказалось руки мои кривые)

IMG_0166.JPGIMG_0167.JPG

Изменено пользователем Basma4
Ссылка на комментарий
4 часа назад, Volvox сказал:

По новой схеме ЕМС. Кнопки тыщу раз пересмотрел, подпаяно все точно по схеме. Воткнул в ардуино вроде как тоже все по схеме, но нифига оно не хочет работать.

IMG-20200404-185424.jpg

button-Matrix.png

Это не новая схема EMC. Когда вы уже их перестанете путать. 

В новой схеме, разводка отличается. 

ScreenShot04205.thumb.jpg.5d261a3c1926c8fdd0c9f4d27d84ce61.jpg

Изменено пользователем Sieben
Ссылка на комментарий
×
×
  • Создать...